| Test Details | |
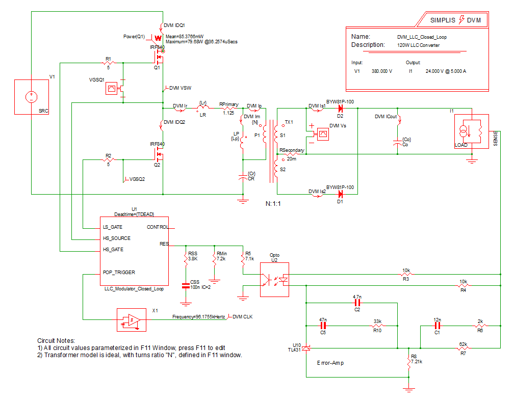
| Schematic | 8.2_LLC Closed Loop.sxsch |
| Test | Efficiency and Loop Characterization|Vin Maximum|50% Load |
| Date / Time | 12/10/2015 6:12 PM |
| Report Directory | measure_loop_param\Efficiencyand Loop Characterization\Vin Maximum\50% Load |
| Log File | report.txt |
| Screenshot | schematic.png |
| Status | PASS |
| Simulator | simplis |
| Deck | input.deck |
| Init | input.deck.init |
| Measured Scalar Values | |
| Efficiency | 95.8651% |
| eta_max | 95.8651% |
| Frequency(CLK) | 95.4094k |
| gain_crossover_freq | 4.44166k |
| gain_margin | 26.0284 |
| gmargin_max | 26.0284 |
| gxover_max | 4.44166k |
| ILOAD | AVG 2.51046 MIN 2.50786 MAX 2.51194 RMS 2.51046 PK2PK 4.08416m |
| iload_max | 2.51046 |
| ISRC | AVG 157.784m MIN -598.26m MAX 739.219m RMS 365.569m PK2PK 1.33748 |
| min_phase | 73.1077 |
| min_phase_freq | 4.44166k |
| phase_crossover_freq | 31.5046k |
| phase_margin | 72.8871 |
| pmargin_max | 72.8871 |
| Power(LOAD) | 60.491 |
| Power(SRC) | 63.1002 |
| sw_freq_max | 95.4094k |
| VLOAD | AVG 24.0956 MIN 24.0707 MAX 24.1097 RMS 24.0956 PK2PK 38.9922m |
| VSRC | AVG 399.984 MIN 399.926 MAX 400.06 RMS 399.984 PK2PK 133.748m |
| Measured Spec Values | |
| Max_VLOAD | PASS: Max. Output1 Voltage (24.1097) is less than or equal to Max. Output1 Voltage Spec (25.2) |
| Min_VLOAD | PASS: Min. Output1 Voltage (24.0707) is greater than or equal to Min. Output1 Voltage Spec (22.8) |
| min_gain_margin | PASS: Gain Margin (26.0284) is greater than Min. Gain Margin (12) |
| min_phase_margin | PASS: Phase Margin (72.8871) is greater than Min. Phase Margin (35) |
![]() Bode Plot
GAIN
PHASE
|
|
| SXGPH File | simplis_ac23_1374.sxgph |
![]() LOAD
VLOAD
ILOAD
|
|
| SXGPH File | simplis_pop23_1340.sxgph |
![]() SRC
VSRC
ISRC
|
|
| SXGPH File | simplis_pop23_1330.sxgph |
![]() Primary
IDQ1
IDQ2
Im
Ip
Ir
VSW
|
|
| SXGPH File | simplis_pop23_1321.sxgph |
![]() Secondary
CLK
ICout
Is1
Is2
Vs
|
|
| SXGPH File | simplis_pop23_1335.sxgph |
| Other SXGPH Files | |
| default#1363#pop | simplis_pop23_1363.sxgph |
| Modulator#pop | simplis_pop23_1368.sxgph |