| Test Details | |
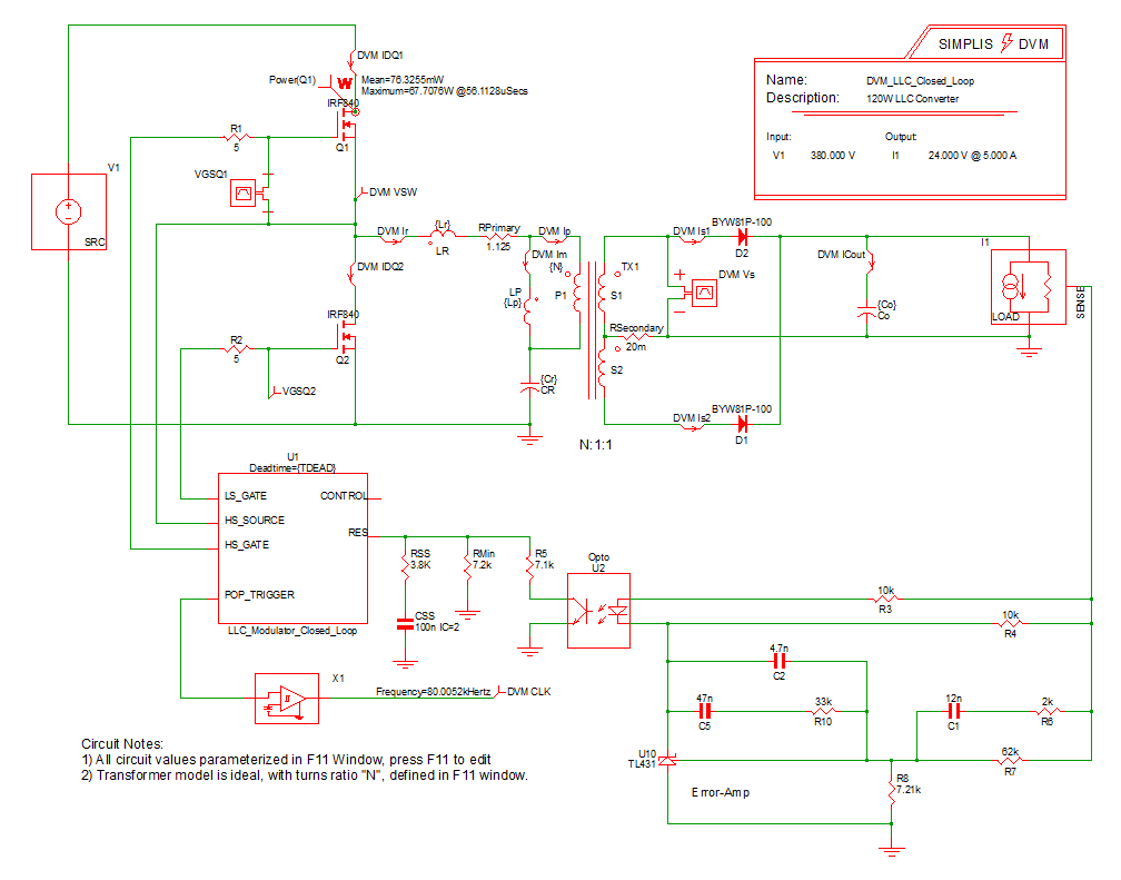
| Schematic | 8.2_LLC Closed Loop.sxsch |
| Test | Efficiency and Loop Characterization|Vin Minimum|30% Load |
| Date / Time | 12/10/2015 6:14 PM |
| Report Directory | measure_loop_param\Efficiencyand Loop Characterization\Vin Minimum\30% Load |
| Log File | report.txt |
| Screenshot | schematic.png |
| Status | PASS |
| Simulator | simplis |
| Deck | input.deck |
| Init | input.deck.init |
| Measured Scalar Values | |
| Efficiency | 95.7802% |
| eta_min | 95.7802% |
| Frequency(CLK) | 79.8614k |
| gain_crossover_freq | 4.85813k |
| gain_margin | 26.3027 |
| gmargin_min | 26.3027 |
| gxover_min | 4.85813k |
| ILOAD | AVG 1.50648 MIN 1.50553 MAX 1.50734 RMS 1.50648 PK2PK 1.80466m |
| iload_min | 1.50648 |
| ISRC | AVG 105.307m MIN -579.544m MAX 630.114m RMS 321.884m PK2PK 1.20966 |
| min_phase | 44.6237 |
| min_phase_freq | 4.85813k |
| phase_crossover_freq | 31.7591k |
| phase_margin | 44.3653 |
| pmargin_min | 44.3653 |
| Power(LOAD) | 36.301 |
| Power(SRC) | 37.9003 |
| sw_freq_min | 79.8614k |
| VLOAD | AVG 24.0966 MIN 24.0816 MAX 24.1101 RMS 24.0966 PK2PK 28.5447m |
| VSRC | AVG 359.989 MIN 359.937 MAX 360.058 RMS 359.989 PK2PK 120.966m |
| Measured Spec Values | |
| Max_VLOAD | PASS: Max. Output1 Voltage (24.1101) is less than or equal to Max. Output1 Voltage Spec (25.2) |
| Min_VLOAD | PASS: Min. Output1 Voltage (24.0816) is greater than or equal to Min. Output1 Voltage Spec (22.8) |
| min_gain_margin | PASS: Gain Margin (26.3027) is greater than Min. Gain Margin (12) |
| min_phase_margin | PASS: Phase Margin (44.3653) is greater than Min. Phase Margin (35) |
![]() Bode Plot
GAIN
PHASE
|
|
| SXGPH File | simplis_ac34_2034.sxgph |
![]() LOAD
VLOAD
ILOAD
|
|
| SXGPH File | simplis_pop34_2000.sxgph |
![]() SRC
VSRC
ISRC
|
|
| SXGPH File | simplis_pop34_1990.sxgph |
![]() Primary
IDQ1
IDQ2
Im
Ip
Ir
VSW
|
|
| SXGPH File | simplis_pop34_1981.sxgph |
![]() Secondary
CLK
ICout
Is1
Is2
Vs
|
|
| SXGPH File | simplis_pop34_1995.sxgph |
| Other SXGPH Files | |
| default#2023#pop | simplis_pop34_2023.sxgph |
| Modulator#pop | simplis_pop34_2028.sxgph |