| Test Details | |
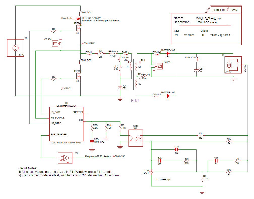
| Schematic | 8.2_LLC Closed Loop.sxsch |
| Test | Efficiency and Loop Characterization|Vin Minimum|35% Load |
| Date / Time | 12/10/2015 6:15 PM |
| Report Directory | measure_loop_param\Efficiencyand Loop Characterization\Vin Minimum\35% Load |
| Log File | report.txt |
| Screenshot | schematic.png |
| Status | PASS |
| Simulator | simplis |
| Deck | input.deck |
| Init | input.deck.init |
| Measured Scalar Values | |
| Efficiency | 95.8025% |
| eta_min | 95.8025% |
| Frequency(CLK) | 79.7164k |
| gain_crossover_freq | 4.83002k |
| gain_margin | 25.9067 |
| gmargin_min | 25.9067 |
| gxover_min | 4.83002k |
| ILOAD | AVG 1.75744 MIN 1.75616 MAX 1.75854 RMS 1.75744 PK2PK 2.38225m |
| iload_min | 1.75744 |
| ISRC | AVG 122.817m MIN -575.917m MAX 659.923m RMS 335.671m PK2PK 1.23584 |
| min_phase | 45.6699 |
| min_phase_freq | 4.83002k |
| phase_crossover_freq | 30.3318k |
| phase_margin | 45.4158 |
| pmargin_min | 45.4158 |
| Power(LOAD) | 42.3473 |
| Power(SRC) | 44.2027 |
| sw_freq_min | 79.7164k |
| VLOAD | AVG 24.096 MIN 24.0785 MAX 24.1109 RMS 24.096 PK2PK 32.3495m |
| VSRC | AVG 359.988 MIN 359.934 MAX 360.058 RMS 359.988 PK2PK 123.584m |
| Measured Spec Values | |
| Max_VLOAD | PASS: Max. Output1 Voltage (24.1109) is less than or equal to Max. Output1 Voltage Spec (25.2) |
| Min_VLOAD | PASS: Min. Output1 Voltage (24.0785) is greater than or equal to Min. Output1 Voltage Spec (22.8) |
| min_gain_margin | PASS: Gain Margin (25.9067) is greater than Min. Gain Margin (12) |
| min_phase_margin | PASS: Phase Margin (45.4158) is greater than Min. Phase Margin (35) |
![]() Bode Plot
GAIN
PHASE
|
|
| SXGPH File | simplis_ac35_2094.sxgph |
![]() LOAD
VLOAD
ILOAD
|
|
| SXGPH File | simplis_pop35_2060.sxgph |
![]() SRC
VSRC
ISRC
|
|
| SXGPH File | simplis_pop35_2050.sxgph |
![]() Primary
IDQ1
IDQ2
Im
Ip
Ir
VSW
|
|
| SXGPH File | simplis_pop35_2041.sxgph |
![]() Secondary
CLK
ICout
Is1
Is2
Vs
|
|
| SXGPH File | simplis_pop35_2055.sxgph |
| Other SXGPH Files | |
| default#2083#pop | simplis_pop35_2083.sxgph |
| Modulator#pop | simplis_pop35_2088.sxgph |