| Test Details | |
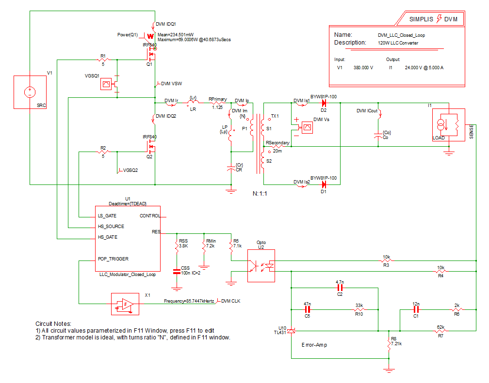
| Schematic | 8.2_LLC Closed Loop.sxsch |
| Test | Efficiency and Loop Characterization|Vin Nominal|100% Load |
| Date / Time | 12/10/2015 6:10 PM |
| Report Directory | measure_loop_param\Efficiencyand Loop Characterization\Vin Nominal\100% Load |
| Log File | report.txt |
| Screenshot | schematic.png |
| Status | PASS |
| Simulator | simplis |
| Deck | input.deck |
| Init | input.deck.init |
| Measured Scalar Values | |
| Efficiency | 95.2080% |
| eta_nom | 95.2080% |
| Frequency(CLK) | 85.5272k |
| gain_crossover_freq | 4.815k |
| gain_margin | 16.4092 |
| gmargin_nom | 16.4092 |
| gxover_nom | 4.815k |
| ILOAD | AVG 5.01757 MIN 5.00715 MAX 5.02378 RMS 5.01757 PK2PK 16.6304m |
| iload_nom | 5.01757 |
| ISRC | AVG 334.08m MIN -536.018m MAX 1.17798 RMS 590.815m PK2PK 1.714 |
| min_phase | 42.6092 |
| min_phase_freq | 4.815k |
| phase_crossover_freq | 14.9472k |
| phase_margin | 42.2799 |
| pmargin_nom | 42.2799 |
| Power(LOAD) | 120.834 |
| Power(SRC) | 126.916 |
| sw_freq_nom | 85.5272k |
| VLOAD | AVG 24.0821 MIN 24.0322 MAX 24.1118 RMS 24.0821 PK2PK 79.6067m |
| VSRC | AVG 379.967 MIN 379.882 MAX 380.054 RMS 379.967 PK2PK 171.4m |
| Measured Spec Values | |
| Max_VLOAD | PASS: Max. Output1 Voltage (24.1118) is less than or equal to Max. Output1 Voltage Spec (25.2) |
| Min_VLOAD | PASS: Min. Output1 Voltage (24.0322) is greater than or equal to Min. Output1 Voltage Spec (22.8) |
| min_gain_margin | PASS: Gain Margin (16.4092) is greater than Min. Gain Margin (12) |
| min_phase_margin | PASS: Phase Margin (42.2799) is greater than Min. Phase Margin (35) |
![]() Bode Plot
GAIN
PHASE
|
|
| SXGPH File | simplis_ac14_834.sxgph |
![]() LOAD
ILOAD
VLOAD
|
|
| SXGPH File | simplis_pop14_800.sxgph |
![]() SRC
VSRC
ISRC
|
|
| SXGPH File | simplis_pop14_790.sxgph |
![]() Primary
IDQ1
IDQ2
Im
Ip
Ir
VSW
|
|
| SXGPH File | simplis_pop14_781.sxgph |
![]() Secondary
CLK
ICout
Is1
Is2
Vs
|
|
| SXGPH File | simplis_pop14_795.sxgph |
| Other SXGPH Files | |
| default#823#pop | simplis_pop14_823.sxgph |
| Modulator#pop | simplis_pop14_828.sxgph |