back to overview ▲

» DVM Test Report: Extract Curves from Previous Reports

Test Details
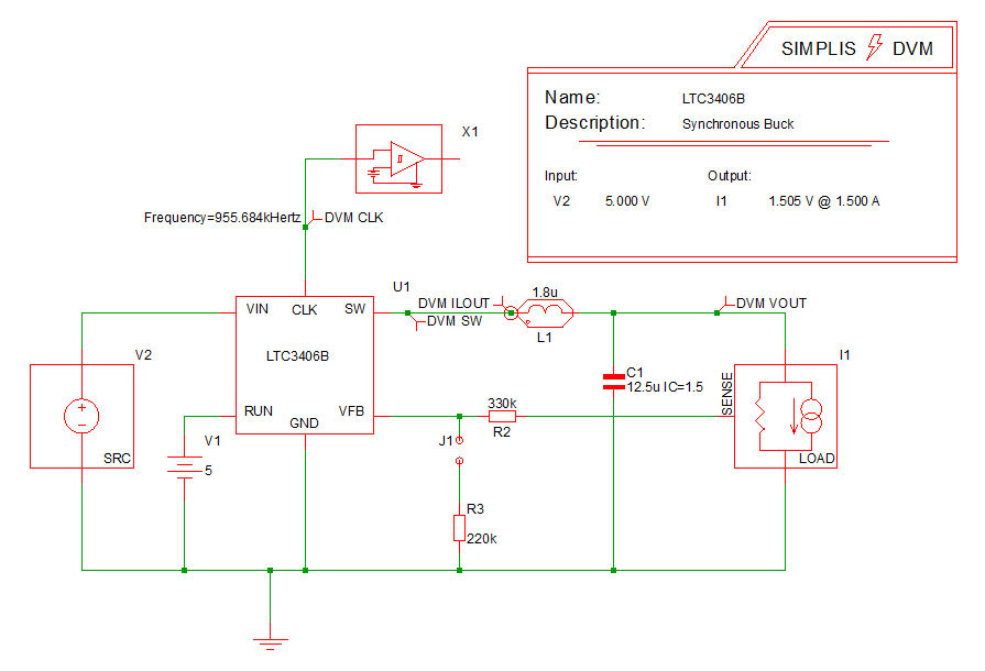
Schematic 6.3_LTC3406B - DVM ADVANCED.sxsch
Test Extract Curves from Previous Reports
Date / Time 12/10/2015 5:55 PM
Report Directory use_extract_curve\ExtractCurves from Previous Reports
Log File report.txt
Screenshot schematic.png
Status SKIP
Simulator N/A
Bode Plot Summary
Gain @ 1.505V
Gain @ 600mV
Phase @ 1.505V
Phase @ 600mV
SXGPH File global_254.sxgph