| Test Details | |
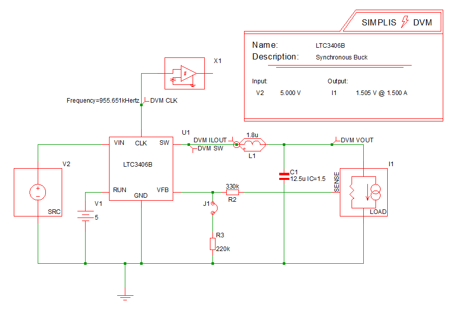
| Schematic | 6.3_LTC3406B - DVM ADVANCED.sxsch |
| Test | VOUT=1.505V|Bode Plot|Vin Nominal|100% Load |
| Date / Time | 12/10/2015 5:54 PM |
| Report Directory | use_jumpers\VOUT=1.505V\BodePlot\Vin Nominal\100% Load |
| Log File | report.txt |
| Screenshot | schematic.png |
| Status | PASS |
| Simulator | simplis |
| Deck | input.deck |
| Init | input.deck.init |
| Measured Scalar Values | |
| Efficiency | 66.2768% |
| Frequency(CLK) | 955.634k |
| gain_crossover_freq | 19.8447k |
| gain_margin | 26.7773 |
| ILOAD | AVG 1.50058 MIN 1.4967 MAX 1.50421 RMS 1.50058 PK2PK 7.50751m |
| ISRC | AVG 681.965m MIN 423.722u MAX 1.86199 RMS 1.02424 PK2PK 1.86156 |
| min_phase | 50.9045 |
| min_phase_freq | 19.8447k |
| phase_crossover_freq | 432.886k |
| phase_margin | 50.8863 |
| Power(LOAD) | 2.25923 |
| Power(SRC) | 3.40878 |
| VLOAD | AVG 1.50557 MIN 1.50168 MAX 1.50921 RMS 1.50557 PK2PK 7.53249m |
| VSRC | AVG 4.99932 MIN 4.99814 MAX 5 RMS 4.99932 PK2PK 1.86156m |
| Measured Spec Values | |
| Max_VLOAD | PASS: Max. Output1 Voltage (1.50921) is less than or equal to Max. Output1 Voltage Spec (1.58025) |
| Min_VLOAD | PASS: Min. Output1 Voltage (1.50168) is greater than or equal to Min. Output1 Voltage Spec (1.42975) |
| min_gain_margin | PASS: Gain Margin (26.7773) is greater than Min. Gain Margin (12) |
| min_phase_margin | PASS: Phase Margin (50.8863) is greater than Min. Phase Margin (35) |
![]() Bode Plot
GAIN
PHASE
|
|
| SXGPH File | simplis_ac3_120.sxgph |
![]() LOAD
VLOAD
ILOAD
|
|
| SXGPH File | simplis_pop3_103.sxgph |
![]() SRC
ISRC
VSRC
|
|
| SXGPH File | simplis_pop3_93.sxgph |
![]() default
CLK
ILOUT
SW
VOUT
|
|
| SXGPH File | simplis_pop3_98.sxgph |
| Other SXGPH Files | |
| clock#pop | simplis_pop3_85.sxgph |