POP error messages fall into two distinct groups - those which occur during preprocessing,
and those which occur during a SIMPLIS simulation. In this topic you will learn how to
correct common POP errors.
To download the examples for Module 2, click Module_2_Examples.zip
Key Concepts
This topic addresses the following key concepts:
- A number of factors which cause syntax or pre-process errors for a POP
analysis.
What You Will Learn
In this topic, you will learn the following:
- How to properly setup a circuit for a SIMPLIS POP analysis.
Discussion
There are several factors which will cause SIMPLIS to error out before or during a POP
analysis. These errors are best learned through exercises and the order of the exercises
reflects the usual order of errors a user would experience on a new design. Broadly
speaking these errors fall into three categories:
- Syntax and pre-process errors which halt the simulation before it starts
- Schematic configuration errors
- Actual POP convergence errors related to the circuit
Syntax and Pre-process
Errors
Exercise #1: Use POP
Trigger Schematic Device but no POP Trigger found.
Beginning with SIMetrix/SIMPLIS version 8.00, the default POP Trigger gate is set to us the POP Trigger schematic
device. The example circuit used in this example is setup to use the POP Trigger
schematic device; however, the symbol doesn't exist in this design. This causes an
error before launching SIMPLIS.
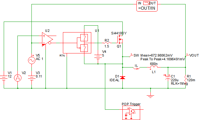
- Open the schematic 2.8_POP_syntax_failures.sxsch.
- Press F8 to open the Choose SIMPLIS Analysis dialog.
Result: The Choose SIMPLIS Analysis dialog opens:

- Click on the Run button to run the simulation.
Result: The simulation halts with a syntax error. The following
message box opens:
This error message communicates the
steps required to remedy this error, that is, to add a POP Trigger schematic
device to the design. In the next exercise, you will follow the error message
instructions and add a POP Trigger schematic device.
Run-time Errors
Often a POP simulation will run, but errors are generated for one of these two
reasons:
- The POP Trigger schematic device is incorrectly connected to the circuit, or
- The analysis parameters are incorrect.
Exercise #2: Add POP
Trigger w/ Incorrect Maximum POP Period Specified
In this exercise you will add the POP
Trigger schematic device, and run the simulation.
- Open the parts selector using the menu item.
- Select the Commonly Used Parts category
- Select the POP Trigger Schematic Device entry.
- Click on the Place POP Trigger Schematic
Device hyperlink.
- Move the mouse over to the wire connected to the SW node.
- Click the mouse to place the POP Trigger Schematic Device.
Result: your schematic should appear as
follows:
- Run the simulation.
Result:
- The POP simulation fails to converge because the
maximum POP period is set to 1us, while the converter has a 2us
period.
- A transient simulation is launched for 100us, which
is 100 times the maximum POP period parameter.
- A error message is output to the SIMetrix/SIMPLIS
command shell.
The error message which is generated
is:
****************************************
<<<<<<<< Error Message ID: 5020 >>>>>>>>
Periodic Operating-Pt Analysis:
Reaching a time duration equal to
`2.00000e-006' without registering the
triggering condition that defines
the start of a period. Check your
circuit and/or initial conditions.
The error message in this exercise also
occurs whenever the circuit stops switching for a time period greater than the
Maximum period parameter. In this case, the circuit never
switches at a period less than the Maximum period parameter.
In the next exercise you will set the
Maximum POP Period and successfully run the POP analysis.
Exercise #3: Specify
Appropriate Maximum POP Period
Using the same schematic as you used in
the previous example,
- Press F8 to open the Choose SIMPLIS Analysis dialog.
- Change the Maximum period parameter to 2.1us. The configured dialog will
appear as follows:
- Run the simulation.
Result: The POP simulation
converges and 5 cycles of the POP waveforms are output to the waveform
viewer:
Conclusions and Key Points to Remember
- There are a number of POP syntax errors which cause a circuit which would otherwise
successfully converge in a POP analysis to abort before the simulation starts.
- SIMPLIS needs to know the maximum period for your circuit. Therefore an incorrect
Maximum period parameter will cause POP to fail.
- The program audits the schematic for POP Trigger schematic devices. Only one device
is allowed in a design, and the output of that device is used for the POP trigger
TRIG_GATE parameter.