In this topic:
When running multi-step analyses which generate multiple curves, it is often useful to be able to plot some characteristic of each curve against the stepped value. For example, suppose you wished to investigate the load response of a power supply circuit and wanted to plot the fall in output voltage vs transient current load. To do this you would set up a transient analysis to repeat a number of times with a varying load current. (See Multi-step Analyses to learn how to do this). After the run is complete you can plot a complete set of curves, take cursor measurements and manually produce a plot of voltage drop vs. load current. This is of course is quite a time consuming and error prone activity.
Fortunately, SIMetrix has a means of automating this procedure. A range of functions - sometimes known as goal functions - are available that perform a computation on a complete curve to create a single value. By applying one or a combination of these functions on the results of a multi-step analysis, a curve of the goal function versus the stepped variable may be created.
This feature is especially useful for Monte Carlo analysis in which case you would most likely wish to plot a histogram.
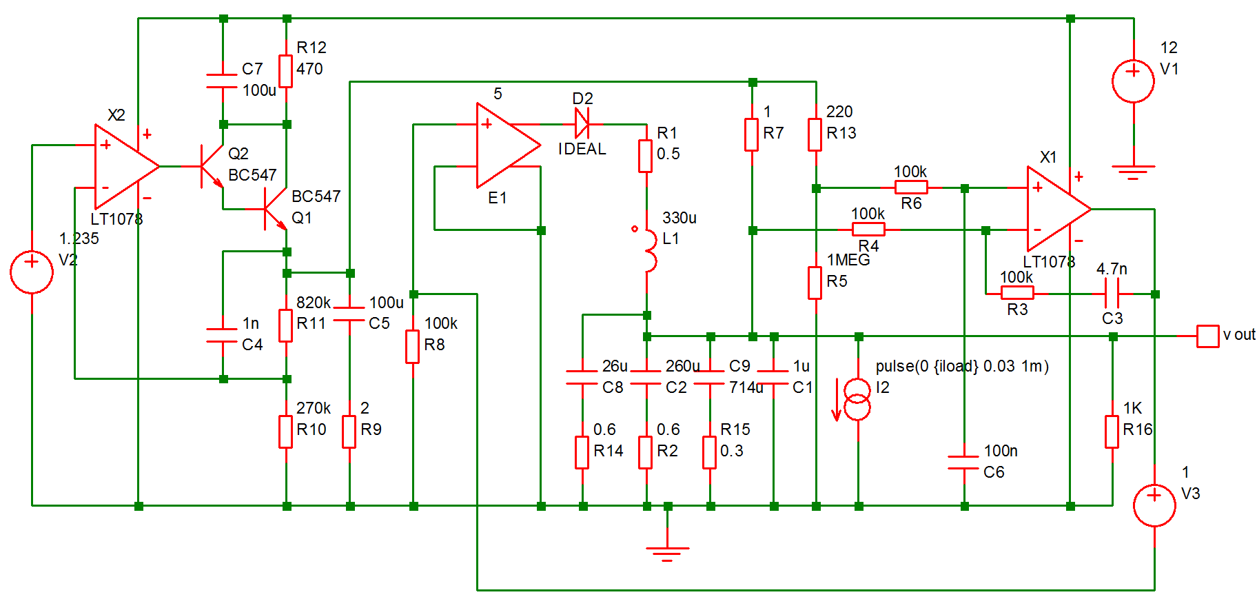
We start with an example and in fact it is a power supply whose load response we wish to investigate.
The following circuit is a model of a hybrid linear-switching 5V PSU. See Work/Examples/HybridPSU/5vpsu_v1.sxsch
I2 provides a current that is switched on for 1mS after a short delay. A multi-step analysis is set up so that the load current is varied from 10mA to 1A. The output for all runs is:
We will now plot the a graph of the voltage drop vs the load current. This is the procedure:
yatx(vout, 0) - minimum(vout)yatx(vout, 0) returns the value of vout when time=0. minimum(vout) returns the minimum value found on the curve. The end result is the drop in voltage when the load pulse occurs. Click Ok and the following curve should appear:
The procedure for histograms is the same except that you should use the menu instead. Here is another example.
This is a design for an active band-pass filter using the simulated inductor method. See Examples/MonteCarlo/768Hz_bandpass.sxsch. We want to plot a histogram of the centre frequency of the filter.
The example circuit has been set up to do 100 runs. This won't take long to run, typically less than one second. This is the procedure:
CentreFreq(R1_p, 3)
Note that the mean and standard deviation are automatically calculated.
Histograms may be created using the arbitrary fixed probe. See Arbitrary Fixed Probe/Multi-step mode
An example of this type of run is shown in the sectionMonte Carlo. These runs produce only a single curve with each point in the curve the result of the Monte Carlo analysis. With these runs you do not need to apply a goal function, just enter the name of the signal you wish to analyse. To illustrate this we will use the same example as shown in the sectionMonte Carlo.
R4_N-R3_N
This is a histogram showing the distribution of the gain of the amplifier at 100kHz.
A range of functions are available to process curve data. Some of these are primitive and others use the user defined function mechanism. Primitive functions are compiled into the binary executable file while user defined functions are defined as scripts and are installed at functions at start up. User defined functions can be modified and you may also define your own. For more information refer to Script Reference Manual/Applications/User Defined Script Based Functions.
The functions described here aren't the only functions that may be used in the expression for performance analysis. They are simply the ones that can convert the array data that the simulator generates into a single value with some useful meaning. There are many other functions that process simulation vectors to produce another vector for example: log; sqrt; sin; cos and many more. These are defined in Script Reference Manual/Function Reference.
Of particular interest is the Truncate function. This selects data over a given X range so you can apply a goal function to work on only a specific part of the data.
The following primitive functions may be used as goal functions. Not all actually return a single value. Some return an array and the result would need to be indexed. Maxima is an example.
| Name | Description |
| Maxima(real [, real, string]) | Returns array of all maximum turning points |
| Maximum(real/complex [, real, real]) | Returns the largest value in a given range. |
| Mean(real/complex) | Returns the mean of all values. (You should not use this for transient analysis data as it fails to take account of the varying step size. Use Mean1 instead.) |
| Mean1(real [, real, real]) | Finds the true mean accounting for the interval between data points |
| Minima(real [, real, string]) | Returns array of all minimum turning points. |
| Minimum(real/complex) | Returns the largest value in a given range. |
| RMS1(real [, real, real]) | Finds RMS value of data |
| SumNoise(real [, real, real]) | Integrates noise data to find total noise in the specified range. |
| XFromY(real, real [, real, real]) | Returns an array of X values at a given Y value. |
| YFromX(real, real [, real]) | Returns an array of Y values at a given X value. |
The following functions are defined using the user defined functions mechanism. They are defined as scripts but behave like functions.
| Name | Description |
| BPBW(data, db_down) | Band-pass bandwidth. |
| Bandwidth(data, db_down) | Same as BPBW |
| CentreFreq(data, db_down) | Centre frequency |
| Distortion [,flow [,fhigh [,weighting]]] | Distortion of sinusoidal signal |
| Duty(data, [threshold]) | Duty cycle of first pulse |
| Fall(data, [start, end]) | Fall time |
| Frequency(data, [threshold]) | Average frequency |
| GainMargin(data, phaseInstabilityPoint) | Gain Margin |
| HPBW(data, db_down) | High pass bandwidth |
| LPBW(data, db_down) | Low pass bandwidth |
| Overshoot(data, [start, end]) | Overshoot |
| PeakToPeak(data, [start, end]) | Peak to Peak |
| Period(data, [threshold]) | Period of first cycle. |
| PhaseMargin(data, phaseInstabilityPoint) | Phase Margin |
| PulseWidth(data, [threshold]) | Pulse width of first cycle |
| Rise(data, [start, end]) | Rise time |
| XatNthY(data, yValue, n) | X value at the Nth Y crossing |
| XatNthYn(data, yValue, n) | X value at the Nth Y crossing with negative slope |
| XatNthYp(data, yValue, n) | X value at the Nth Y crossing with positive slope |
| XatNthYpct(data, yValue, n) | X value at the Nth Y crossing. y value specified as a percentage. |
| YatX(data, xValue) | Y value at xValue |
| YatXpct(data, xValue) | Y value at xValue specified as a percentage |
BPBW(data, db_down)Finds the bandwidth of a band pass response. This is illustrated by the following graph
Function return x2-x1 as shown in the above diagram.
Note that data is assumed to be raw simulation data and may be complex. It must not be in dBs.
Implemented by built-in script uf_bandwidth. Source may be obtained from the install CD (see ).
CentreFreq(data, db_down)
See diagram in BPBW, Bandwidth. Function returns ???MATH???(x1+x2)/2???MATH???.
Spelling variations of centre (center) are accepted.
Implemented by built-in script uf_centre_freq. Source may be obtained from the install CD (see Install CD).
Distortion(data [, flow [,fhigh [,weighting]]])
Calculates distortion of an expected sinusoidal waveform. The function evaluates an FFT of the data, locates the highest peak which it assumes to be the fundamental, removes it, then calculates the residue (excluding any DC component). The return value is the residue as a ratio to the fundamental.
If \texttt{flow} and \texttt{fhigh} are provided, they are used to define the frequency range over which the distortion is calculated. \texttt{weighting} may be defined to apply an IEC audio weighting curve. This may have the value, \textquotesingle{}a\textquotesingle{}, \textquotesingle{}b\textquotesingle{}, \textquotesingle{}c\textquotesingle{} or \textquotesingle{}d\textquotesingle{}.
Duty(data, [threshold])
Function returns (X2-X1)/(X3-X1), where X1, X2 and X3 are defined in the above graph.
Default value for threshold is
(Ymax+Ymin)/2
Where Ymax = largest value in data and Ymin in smallest value in data.
Implemented by built-in script uf_duty. Source may be obtained from the install CD (see Install CD).
Fall(data, [xStart, xEnd])
Function returns the 10% to 90% fall time of the first falling edge that occurs between x1 and x2. The 10% point is at y threshold Y1 + (Y2-Y1)*0.1 and the 90% point is at y threshold Y1 + (Y2-Y1)*0.9.
Implemented by built-in script uf_fall. Source may be obtained from the install CD (see Install CD).
Frequency(data, [threshold])
Finds the average frequency of data.
Returns:
\[ (n-1)/(x_n-x_1) \]
If threshold is not specified a default value of (ymax+ymin)/2 is used where ymax is the largest value in data and ymin is the smallest value.
Implemented by built-in script uf_frequency. Source may be obtained from the install CD (see Install CD).
GainMargin(data, [phaseInstabilityPoint])
Finds the gain margin in dB of data where data is the complex open loop transfer function of a closed loop system. The gain margin is defined as the factor by which the open loop gain of a system must increase in order to become unstable. phaseInstabilityPoint is the phase at which the system becomes unstable. This is used to allow support for inverting and non-inverting systems. If data represents an inverting system, phaseInstabilityPoint should be zero. If data represents a non-inverting system, phaseInstabilityPoint should be -180.
The function detects the frequencies at which the phase of the system is equal to phaseInstabilityPoint. It then calculates the gain at those frequencies and returns the value that is numerically the smallest. This might be negative indicating that the system is probably already unstable (but could be conditionally stable).
If the phase of the system does not cross the phaseInstabilityPoint then no gain margin can be evaluated and the function will return an empty vector.
HPBW(data, db_down)Finds high pass bandwidth.
Returns the value of X1 as shown in the above diagram.
Note that data is assumed to be raw simulation data and may be complex. It must not be in dBs.
Implemented by built-in script uf_hpbw. Source may be obtained from the install CD (see ).
LPBW(data, db_down)Finds low pass bandwidth
Implemented by built-in script uf_lpbw. Source may be obtained from the install CD (see Install CD).
Overshoot(data, [xStart, xEnd])
Finds overshoot in percent.
Returns:
(yMax-yStart)/(yStart-yEnd)
Where
Implemented by built-in script uf_overshoot. Source may be obtained from the install CD (see Install CD).
PeakToPeak(data, [xStart, xEnd])Returns the difference between the maximum and minimum values found in the data within the interval xStart to xEnd.
Implemented by built-in script uf_peak_to_peak. Source may be obtained from the install CD (see Install CD).
Period(data, [threshold])Returns the period of the data.
Refer to diagram for the Duty function. The Period function returns:
X3 - X1
Default value for threshold is
(Ymax+Ymin)/2
Where Ymax = largest value in data and Ymin in smallest value in data.
Implemented by built-in script uf_period. Source may be obtained from the install CD (see Install CD).
PhaseMargin(data, [phaseInstabilityPoint])Finds the phase margin in dB of data, where data is the complex open loop transfer function of a closed loop system. The phase margin is defined as the angle by which the open loop phase shift of a system must increase in order to become unstable. phaseInstabilityPoint is the phase at which the system becomes unstable. This is used to allow support for inverting and non-inverting systems. If data represents an inverting system, phaseInstabilityPoint should be zero. If data represents a non-inverting system, phaseInstabilityPoint should be -180.
The function detects the frequencies at which the magnitude of the gain is unity. It then calculates the phase shift at those frequencies and returns the value that is numerically the smallest. This might be negative indicating that the system is probably already unstable (but could be conditionally stable).
If the gain of the system does not cross unity then no phase margin can be evaluated and the function will return an empty vector.
PulseWidth(data, [threshold])Returns the pulse width of the first pulse in the data.
Refer to diagram for the Duty function. The PulseWidth function returns:
X2 - X1
Default value for threshold is
(Ymax+Ymin)/2
Where Ymax = largest value in data and Ymin in smallest value in data.
Implemented by built-in script uf_pulse_width. Source may be obtained from the install CD (see Install CD).
Rise(data, [xStart, xEnd])
Function returns the 10% to 90% rise time of the first rising edge that occurs between x1 and x2. The 10% point is at y threshold Y1 + (Y2-Y1)*0.1 and the 90% point is at y threshold Y1 + (Y2-Y1)*0.9.
XatNthY(data, yValue, n)Returns the x value of the data where it crosses yValue for the nth time.
XatNthYn(data, yValue, n)Returns the x value of the data where it crosses yValue for the nth time with a negative slope.
XatNthYp(data, yValue, n)Returns the x value of the data where it crosses yValue for the nth time with a positive slope.
XatNthYpct(data, yValue, n)As XatNthY but with yValue specified as a percentage of the maximum and minimum values found in the data.
YatX(data, xValue)Returns the y value of the data at x value = xValue.
YatXpct(data, xValue)As YatX but with xValue specified as a percentage of the total x interval of the data.
| ◄ Viewing DC Operating Point Results | Command Line ▶ |