Press the Advanced... button for more POP options. The following dialog opens:
| Parameter | Description |
| Convergence | Sets the convergence criteria for the periodic operating point analysis. The convergence criteria is satisfied when the relative change in each state variable, between the start and end of a switching cycle, is less than this parameter. All state variable must have a relative change lower than the convergence criteria for the POP run to converge. This parameter is expressed in percent. |
| Iteration limit | Iteration limit: Sets the maximum number of iterations for the periodic operating point analysis. |
| Number of cycles output | After a successful POP analysis, and if there is no transient analysis specified, SIMPLIS will generate the steady-state time-domain waveforms for an integral number switching cycles. This option sets the number of cycles to output and can be between 1 and 16. |
| Use snapshot from previous transient analysis | If checked, POP is instructed to take advantage of the last data point of a previous transient simulation, assuming the circuit and the initial conditions remained the same between the two simulation runs. |
| Output POP progress | If checked the progress of the POP solution will be output to the data file for plotting and subsequent debugging. |
| Enable Pre-POP Transient | Check this box to enable the Pre-POP Transient Analysis. |
| Pre-POP Transient Stop Time | Specifies how long the Pre-POP transient analysis will run. |
| Gate for early stop of Pre-POP Transient | This setting can be used for Stopping the Pre-POP transient early. |
| Enable Auto Max Period | Check this box to enable the Pre-POP Transient Auto Max Period function. |
| Define transient after failed POP | If a POP analysis fails to converge, you have the option to automatically start a subsequent transient analysis. This is useful to help diagnose the cause of the POP failure. |
| Enable automatic transient analysis after a failed POP | Check this box to enable this feature. The transient analysis will run for 100 x POP period by default. To change this, click on Specify and enter the desired time duration for this transient analysis after a failed POP analysis. |
To learn more about the advanced POP options, see the Advanced SIMPLIS Training Course: 2.3.2 The Core POP Process.
Starting in SIMetrix/SIMPLIS V9.30, the SIMPLIS simulator has added an optional phase for the POP analysis and it is called the Pre-POP transient analysis. By default, the Pre-POP transient analysis is disabled. If the Pre-POP transient analysis is enabled, it will be the first phase of the Periodic Operating Point analysis to be run, followed by the next phase where SIMPLIS performs a transient simulation for a fixed number of switching cycles according to the specified number of Cycles before launching POP set in the Periodic Operating Point tab of the Choose SIMPLIS Analysis dialog.
For some complex systems, it may be difficult to provide reasonably good and consistent initial conditions that are close to the periodic operating point. This may lead to the failure of the POP analysis to converge, even if the systems under study are stable. In this scenario, a two-run simulation sequence is usually the only way to get the POP analysis to converge. The first simulation run will run a long time-domain transient analysis with static DC input and static load. Hopefully, at the end of this long transient run, the system is close to the periodic operating point. Then the second simulation will run any valid combination of the POP, AC, and transient analyses, with the POP analysis instructed to use snapshot from previous transient analysis. One purpose of the Pre-POP transient analysis is to address such two-run simulation sequence. With the Pre-POP transient analysis enabled, the Pre-POP transient analysis can be used to essentially replace the first long transient run in the two-run simulation sequence. Hence, the tedious two-run simulation sequence is reduced to a one-run simulation, allowing the POP analysis to be launched after the system has reached reasonably close to the periodic operating point.
Another purpose of the Pre-POP transient analysis is to address systems, or simulation models, which need to go through a start-up sequence to self-tune some of its parameters against the measured input voltage and possibly load condition. During this start-up sequence, there could be a certain duration of time when the POP trigger may not be able to register any triggering because the system has not entered into a state where it will commence switching. Whereas the POP trigger must be triggered within a certain fixed time duration during the simulation for a fixed number of switching cycles before launching the POP analysis, the Pre-POP transient analysis does not require the POP trigger to be triggered within a prescribed fixed time duration.
The Pre-POP transient analysis is enabled by checking the Enable Pre-POP Transient check box in the POP Advanced Options dialog, which can be invoked by clicking the Advanced… button located in the Periodic Operating Point tab of the Choose SIMPLIS Analysis dialog. Once the Pre-POP transient analysis is enabled, the user will be able to enter the Pre-POP Transient Stop Time to specify how long the Pre-POP transient analysis will run.
There are three options in the drop-down list for the Gate for early stop of Pre-POP Transient:
*This special symbol can be placed by using the Part Selector:
There is an additional feature of the Pre-POP transient analysis called Auto Max Period that has not been discussed up to this point. While the triggering of the POP trigger during the Pre-POP transient analysis is optional and not required during the Pre-POP transient analysis, triggering of the POP trigger during the Pre-POP transient analysis can provide valuable information on what the switching period might be, as far as the POP trigger is concerned. For systems operating with variable switching frequencies, the switching frequency can change by an order of magnitude when the input and output conditions and/or the designed inductance values of critical inductors are changed. The static setting of the Maximum Period in the Periodic Operating Point tab of the Choose SIMPLIS Analysis dialog would require a user to change this parameter whenever the circuit conditions change. The user is reminded that the Maximum Period parameter is a safety parameter so that the remaining phases of the POP analysis can bail out and stop if the POP trigger has not been triggered for a time duration equal to or longer than the Maximum Period setting. The Auxo Max Period feature, when enabled, instructs the SIMPLIS simulator to use the triggering of the POP trigger in the last few switching cycles of the Pre-POP transient analysis before it stops to estimate the maximum period expected for the POP analysis. If this new estimated value is higher than the value entered for the Maximum Period set in the Periodic Operating Point tab of the Choose SIMPLIS Analysis dialog, the simulator will use this estimated maximum period for the remaining phases of the POP analysis. If the Auxo Max Period feature is enabled but the POP trigger is not triggered during the Pre-POP transient analysis, no warning or error message will be produced and the Maximum Period set in the Periodic Operating Point tab of the Choose SIMPLIS Analysis dialog will be used for the remaining phases of the POP analysis.
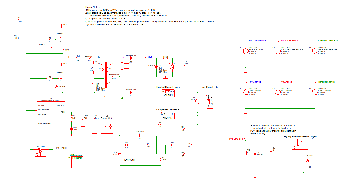
The following example schematic is made up of an LLC regulator. Since the simulation for this example schematic runs very quickly, it is used here to illustrate the various features of the Pre-POP analysis. For this relatively simple schematic, the SIMPLIS simulator could easily converge in the POP analysis without the need for setting up the Pre-POP transient analysis. The example schematic can be downloaded here: simplis_pre_pop_transient.sxsch

The settings for the Pre-POP transient analysis can be entered/modified in the POP Advanced Options dialog, which can be invoked by clicking the Advanced… button in the Periodic Operating Point tab of the Choose SIMPLIS Analysis dialog. For this example schematic, the settings for the POP analysis and its advanced options are shown in these two dialogs:


Since the focus is the Pre-POP transient analysis here, only the POP analysis is selected to be run in the Choose SIMPLIS Analysis dialog. The AC analysis and the transient analysis can certainly be run for this example schematic. For the Pre-POP transient analysis, it is set to run for 2 ms, but allowable to be stopped early by the schematic device, which is X2 in the lower right-hand corner of this example schematic. If the output of this device is switched to logic 1 before the Pre-POP transient analysis reaches 2 ms, the Pre-POP transient analysis will be stopped early.
With the given input and output conditions and component values of this example schematic, the LLC converter is running at a switching frequency of 86.8 kHz, giving a switching period of 11.52 µs. The Maximum Period in the Periodic Operating Point tab of the Choose SIMPLIS Analysis dialog is purposely set to 5 µs, which is a value that normally would have led to the error message of:

whenever the POP analysis is run. Since the Pre-POP transient analysis is enabled and the Enable Auto Max Period check box is checked, SIMPLIS will use the triggering of the last few cycles of the Pre-POP transient analysis to estimate the observed switching period and use it to override, if necessary, the Maximum Period entered in the Periodic Operating Point tab of the Choose SIMPLIS Analysis dialog.
The Output POP progress check box is checked in this example schematic so we can illustrate the Pre-POP transient analysis is run first, followed by the simulation of a fixed number of switching cycles, and then followed by the core POP process.
After the simulation is run, we have the following waveforms:

We can see the Pre-POP transient analysis stops early at about t=618.9 µsec because the voltage monitored by X2, the schematic device for determination of early stop of the Pre-POP transient analysis, has reached 3 V, the triggering value set for X2. Then the simulation goes for about 10 more switching cycles because the value for Cycles before launching POP is set to 10 in the Periodic Operating Point tab of the Choose SIMPLIS Analysis dialog. Finally, the core POP process is the last phase of the POP analysis to run and we can see from the Vout waveform the adjustment the core POP process makes to steer the simulated system towards its periodic operating point. If the AC analysis and/or transient analysis were also selected to be run, they will be launched after the POP analysis has successfully converged.