The Unit Delay models a single clock cycle delay in the z-domain. The transfer function in the z-domain from the input I(z) to the output O(z) for the Unit Delay is shown below:
The difference equation representing this transfer function is
As with the other devices in the Discrete Time Filter category, the Unit Delay is compatible with the SIMPLIS POP and AC Analyses.
The information in this topic refers to the latest Unit Delay which was introduced in version 8.10. In versions prior to 8.10, a similar Unit Delay exists; however, this unit delay has different behavior than the current unit delay. When using the old unit delay, depending on how the system containing the unit delay is clocked, the unit delay may delay the signal two clock periods. This has been corrected in the new unit delay.
If you require a unit delay for use in versions prior to 8.10, the old Unit Delay can be placed from the part selector location: .
Related topics:
In this topic:
| Model Name: | Unit Delay | |||
| Simulator: | ![]() |
This device is compatible with the SIMPLIS simulator. | ||
| Parts Selector Menu Location: | ||||
| Symbol Library: | simplis_discrete_time_filters.sxslb | |||
| Model Library: | simplis_discrete_time_filters.lb | |||
| Subcircuit Name: | SIMPLIS_DTF_UNIT_DELAY_Y__V2 | |||
| Symbol: |
|
|||
| Multiple Selections: | Only one device at a time can be edited. | |||
To configure the Unit Delay, follow these steps:

| Label | Parameter Description |
| Acquisition Time | Filter acquisition time in seconds |
| Initial Condition | Initial condition of the Unit Delay output at time=0 |
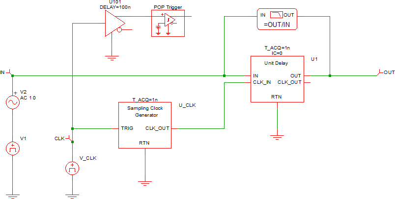
The test circuit used to generate the waveform examples in the next section can be downloaded here: simplis_037_unitdelay_example.sxsch.
In the circuit example, a 100kHz sine wave with a 1V amplitude (+/- 1V peak) is applied to the input of the Unit Delay. The clock has a frequency of 1MHz, and the sampled input voltage is output on the same graph as the input voltage.
The following AC waveforms confirm that the DC gain is 0dB and that the phase change at 1/2 the sampling frequency is the expected 270 degrees.
The subcircuit parameter names, data types, ranges, units, and descriptions are in the following table. The parameter names can be used to generate netlist entries for the device. For example, a valid Unit Delay netlist entry would be:
X$U1 33 35 0 34 0 SIMPLIS_DTF_UNIT_DELAY_Y__V2 vars: IC=0 T_ACQ=1n
| Parameter Name | Label | Data Type | Range | Units | Parameter Description |
| IC | Initial Condition | Number |
|
none | Initial condition of the Unit Delay output at time=0 |
| T_ACQ | Acquisition Time | Number | min: 1f | s | Filter acquisition time in seconds |